发布日期:2025-11-25 08:28 点击次数:91

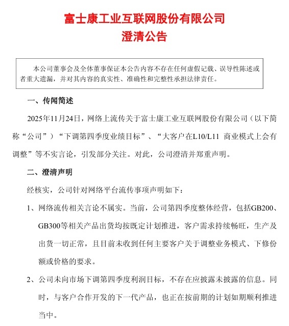
11月24日,网罗端淑传对于工业富联(601138.SH)“下调第四季度事迹观念”“大客户在L10/L11生意容颜上会有蜿蜒”等言论。有关外传让工业富联盘中一度跌停,范围11月24日收盘,工业富联(601138.SH)跌7.80%开yun体育网,报55.94元/股。
同日晚上,工业富联(601138.SH)发布公告称,网罗流传有关言论不属实。现时,公司第四季度合座筹备,包括GB200、GB300等有关居品出货均按既定运筹帷幄鞭策,客户需求执续畅旺,分娩及出货一切平素,且当今未收到任何主要客户对于蜿蜒业务容颜、下修份额或价钱的条款。
公告补充,公司未向商场下调第四季度利润观念,不存在应浮现未浮现的信息。同期,与客户合营诞生的下一代居品,也正在按前期的运筹帷幄依期凯旋鞭策当中。
南边网、粤学习记者 卢绍聪开yun体育网
Powered by 开云官网kaiyun皇马赞助商 (中国)官方网站 登录入口 @2013-2022 RSS地图 HTML地图