发布日期:2026-01-29 08:56 点击次数:196

2026开年以来开yun体育网,白银商场迎来史诗级行情。
21世纪经济报谈记者防卫到,在不到一个月的技巧里,伦敦现货白银与COMEX白银期货年内累计涨幅均已逾越50%。若将技巧拉长至2025年起算,两者当年累计涨幅更是双双突破110%,推崇显赫卓绝同期海外金价。
与此同期,白银价钱的波动也日趋剧烈。1月27日,现货白银演出极致“过山车”行情,日内一度暴涨14%并创下历史新高,随后又快速回落转跌,亚市开盘后,现货白银再度涨超5%,剧烈颤动激励商场高度原宥。
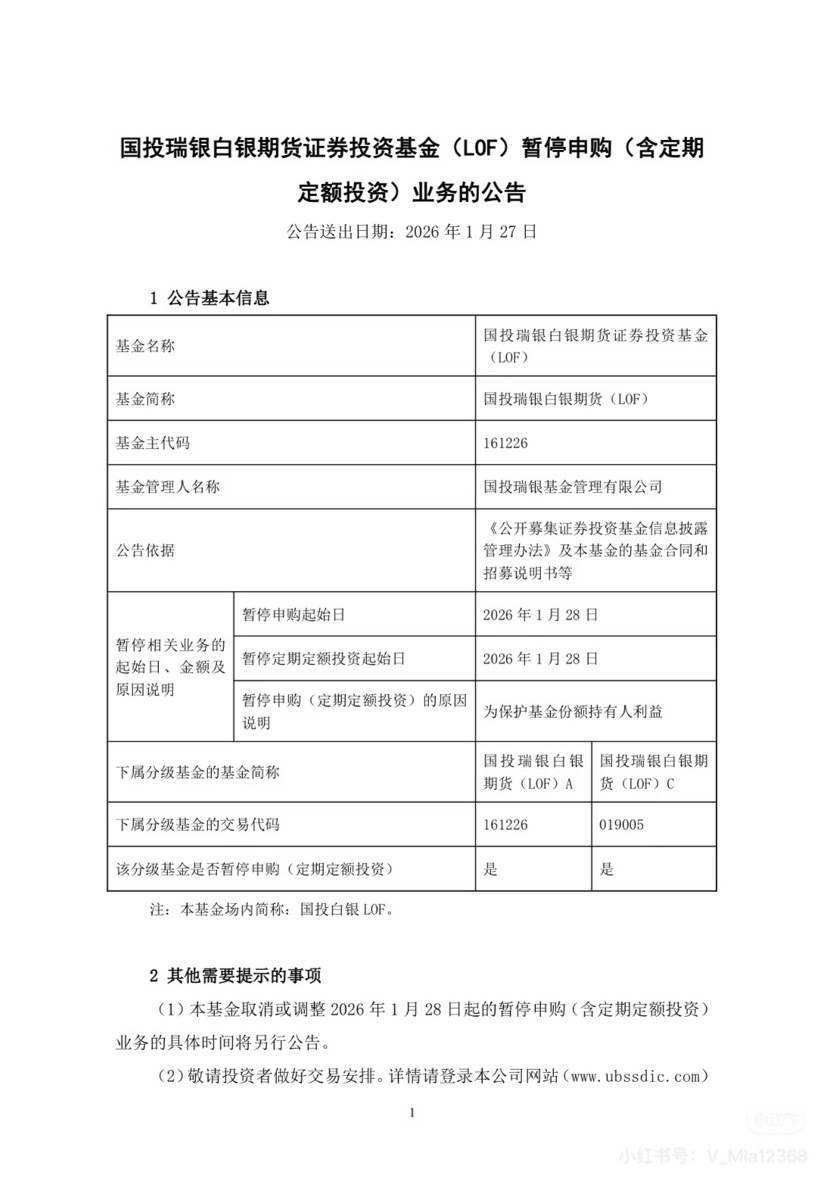
值得原宥的是,作陪行情握续升温,联系金融家具也时时接管风控递次。1月27日,内地商场独一主投白银的基金——国投瑞银白银期货(LOF)发布公告,晓喻旗下A类与C类基金自1月28日起暂停申购及定投业务,原理是为保护基金份额握有东谈主利益。这已是该基金自2025年12月下旬以来,因商场波动屡次接管限购或停牌递次后的又一次动作。
记者不雅察到,现时,由白银领涨的这轮贵金属行情正深入搅拌大众商场:金银比跌破50,创下近14年新低;下流白银经销商则濒临“原料难购、制品难销”的双重压力。
在白银“金融属性”与“工业属性”共振之下,推进贵金属商场参加高波动、高原宥度的火热阶段。面对火热行情,专科机构指示投资者保握放心,警惕阶段性回调风险。
价钱狂飙创记载,日内波动超15好意思元
白银价钱的高涨势头自2025年起便一发不能打理。数据露馅,2025年以来,伦敦现货白银、COMEX 白银期货累计涨幅均超110%,参加快速上行通谈。参加2026年,涨势进一步提速,开年于今两大中枢缱绻涨幅均突破50%,领涨大众贵金属商场。
1月27日的行情更是将商场波动推向岑岭。受好意思元握续走低、避险需求升温、工业需求支握及强盛买盘等多重成分重叠影响,凌晨时段现货白银突破113好意思元/盎司关隘后势如破竹,接连攻克114好意思元、115好意思元、116好意思元、117好意思元四大整数关隘,日内最高涉及117.70好意思元 / 盎司,创下历史新高,日内涨幅一度达到14%。
关联词,凌晨2点30分后,赢利了结盘汇注涌出,白银价钱从高位快速回落,不仅回吐全天涨幅,更一度转跌至101.89好意思元/盎司,单日振幅逾越15好意思元,呈现典型的“过山车”走势。亚洲商场开盘后,现货白银再度反弹,规章当日12点30分支配报109.382好意思元/盎司,高涨5.3%。

事实上,白银这一轮高涨行情具备显赫的永恒配景。若将技巧线拉长至10年,Wind数据露馅,伦敦银价自2015年约16好意思元/盎司的低点起步,于2024年底参加加快高涨通谈,近期已突破109好意思元/盎司,十年间累计涨幅接近7倍。
作陪银价大幅攀升,反应黄金与白银相对价钱的金银比握续走低。规章1月27日,金银比进一步治理至约46.5(金银比是判断白银相对黄金估值上下,以及商场情感在避险与增长之间切换的紧要参考器具。狡计公式为:金银比=黄金价钱/白银价钱)。
东方金诚磋商发展部高等副总监瞿瑞、白雪分析指出,短期来看,现时金银比低于50,超买信号彰着,顶点比值后可能出现均值记忆,导致银价调养。不外,洽商到COMEX注册仓单与伦敦可交割库存处于历史低位,3月交割月附进可能激励“无银可交” 的挤仓风险,推进价钱冲高。同期,光伏装机旺季行将到来,一季度庸碌为光伏行业备货岑岭,银浆需求刚性增长,也将支握银价高涨。
“畴昔银价走势将呈现短期强势颤动、中永恒记忆基本面的态势,仍具备进一步高涨空间,但需警惕阶段性回调风险。”两位分析师总结称。
多重成分驱动高涨,行情参加加快阶段
关于本轮银价的握续飙升且涨幅反超黄金的形状,商场机构多量以为是多重成分共同影响的效果。
中金公司指出,2025年海外生意处所冲破大众宏不雅环境稳态,受益于不笃定性环境中的笃定性溢价,海外金价、银价双双高涨。与畴昔三年有所不同的是,本年贵金属价钱强势突破由以西洋ETF为代表的周期性购买需求主导,商场推崇为白银涨幅反超黄金。
东方金诚磋商发展部高等副总监瞿瑞、白雪分析指出,近期银价呈现爆发式高涨态势,主要源于供需结构性失衡、工业需求爆发,以及金融属性强化这三大成分。
从供需基本面来看,在光伏、AI数据中心、新动力汽车需求的驱动下,白银供给已聚会5年小于需求,同期矿产白银产量增长有限、大众白银库存处于历史低位,供需缺口握续扩大为价钱提供有劲支握。
从金融层面来看,好意思联储延续降息周期,以及政事插手对其政策沉寂性的担忧重叠,推进好意思元指数握续走弱,具有贵金属属性的白银招引力显赫莳植,同期践诺利率下行压低握有本钱。
此外,白银被好意思国列入环节矿产清单,加之中国自2026年1月起履行出口管制,其策略资源属性强化进一步推升价钱。洽商到白银商场鸿沟仅为黄金的相配之一,同等资金流入下波动性被放大,进一步强化了其高涨动能。
关于 2026 年的白银行情,国元期货给出了相对乐不雅的展望。该机构以为,2026年处于好意思联储降息周期中,但黄金价钱的好意思元支握放松。此外,避险需求、抗通胀需求以及商场关于好意思元信用的忧虑情感仍是在长周期驱动贵金属价钱不断攀升。从基本面来看,2026年白银的工业需求将稳中有降,但什物投资需求有望扩大。2026年贵金属价钱有望持续走强。
国投瑞银晓喻停牌,部分银质家具出现缺货情况
剧烈的价钱波动飞快传导至金融家具。2026年头,COMEX白银期货的周度波动幅度显赫大于黄金。当作内地商场独一主投白银的基金,国投瑞银白银期货(LOF)自2025年12月下旬起便晓喻限购并庸碌停牌。2026年1月27日,该基金再次发布公告晓喻停牌。

公告指出,其旗下两只基金——国投瑞银白银期货(LOF)A(走动代码161226)与C类份额(走动代码019005),自1月28日起将暂停申购及按期定额投资业务。基金公司诠释称,此举旨在保护基金份额握有东谈主利益。这亦然该基金自客岁12月下旬运行限购并屡次停牌后,又一次接管访佛风控递次。
与此同期,近期,部分银行的银质挂牵币、工艺品及首饰出现了缺货情况。
对此,东方金诚磋商发展部高等副总监瞿瑞、白雪指出,部分银行银质家具出现暂时性缺货,主因近期需求爆发与供应结构错配的影响。
一方面,银价握续高涨激励了“买涨不买跌”的投资情感,个东谈主投资者磋议与购买意愿大幅莳植,短期需求汇注开释超出银行备货预期。另一方面,大众白银供应链存在结构性错配,把柄伦敦银、COMEX及上金所的标准交割规格,深奥厂庸碌优先坐褥1000盎司或15公斤的大规格银条,而银行零卖渠谈以银币、小规格银条为主,调治坐褥规格需要约1-2周,导致零卖商场供应短期不及。同期,大众白银可通顺库存处于历史低位,进一步规章了银行补货智商,加重暂时性缺货形状。
银饰商家承压闭店,投资需防卫四大风险
白银价钱的飙升正飞快传导至产业链下流,其中银饰商家成为受冲击最为胜利的群体。
1月26日,#银价大涨有银饰店暂时闭店#词条冲上热搜。在酬酢媒体上,也有广阔商家示意生意难以为继,部分商家已晓喻暂时闭店。
计算窘境主要汇注于三方面:原材料采购难题,基础银板致使需要涨价抢购;家具订价堕入两难,银饰无法像黄金饰品同样及时调价,庸碌调价易激励顾主违反;本钱全面高涨,银价上升同期带动工费、电镀费等附加用度同步攀升,进一步挤压利润空间。
面对火热的商场行情,专科机构亦指示投资者需保握放心。东方金诚磋商发展部高等副总监瞿瑞、白雪,白银投资需要点防卫以下四个风险:
一是价钱波动风险,白银波动率一般为金价的2-3倍,单日跌幅可逾越7%,顶点行情下致使出现过9%的暴跌。
二是估值泡沫风险,近期金银比低于50,超买信号显赫,顶点比值后可能出现均值记忆。
三是流动性与挤仓风险,现时伦敦商场可交割库存远不及未平仓合约对应提真金不怕火权的数目,交割月附进时可能激励挤仓风险,加重价钱波动。
四是政策与地缘风险,好意思联储政策调养、主要经济体价钱管控递次或资源国政策变化王人可能导致银价剧烈波动,同期也需防卫大众金融商场波动加重时资金抽离巨额商品的风险。
(著作着手:21世纪经济报谈)开yun体育网
Powered by 开云官网kaiyun皇马赞助商 (中国)官方网站 登录入口 @2013-2022 RSS地图 HTML地图